英国上市公司365
网站首页
365概况
学院简介
历史沿革
机构设置
现任领导
党建思政
党委分党校
党委中心组
党支部建设
党建活动
师德师风
师资队伍
特聘教授
正高职
副高职
讲师
师资博士后
外聘教师
招生就业
招生信息
就业信息
本科生教学
专业介绍
培养计划
教学大纲
管理文件
教学成果
精品课程
研究生培养
培养方案
导师简介
文件资料
英国365
研究方向
科研机构
科研成果
学科建设
学科简介
学科平台
合作交流
协同创新
博士后流动站
社会服务
评价项目公示
社会服务内容
下载专区
学院发文
当前位置:
网站首页
>
党建思政
>
党支部建设
> 正文
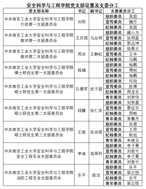
英国上市公司365党支部设置及支委分工
阅读次数: 发布时间:2023-04-07 更新时间:2023-04-07